致力于引领全球新能源行业的变革,专注于挖掘和拓展海外市场中的关键机遇。我们凭借国际化的视野,提供深入的市场分析、前沿的技术资讯和独特的商业机会,帮助中国企业成功迈向全球舞台。我们的使命是成为中国企业进入国际市场的首选合作伙伴,通过全面的信息共享和资源整合,连接全球绿色未来,推动新能源行业实现可持续发展。
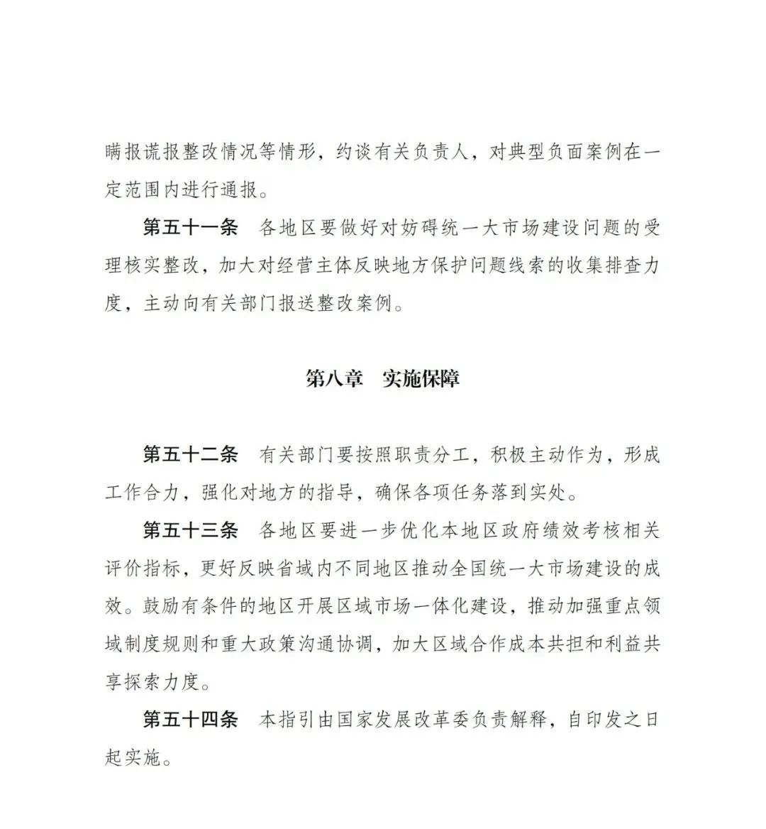
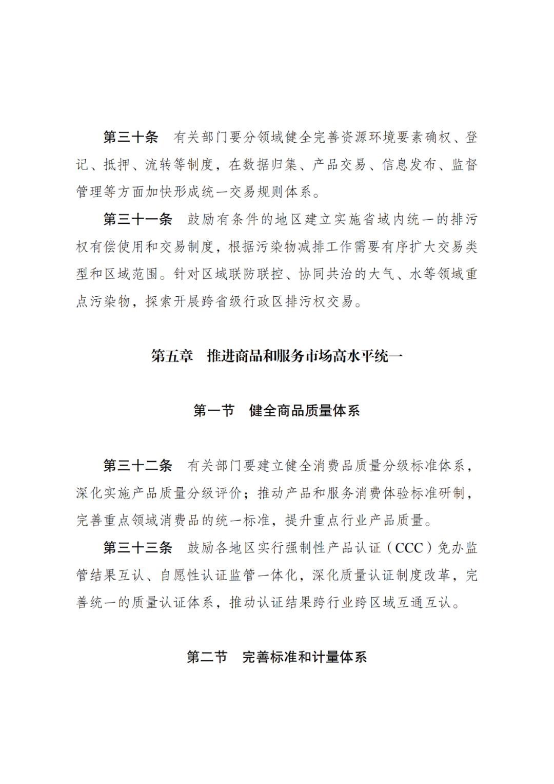
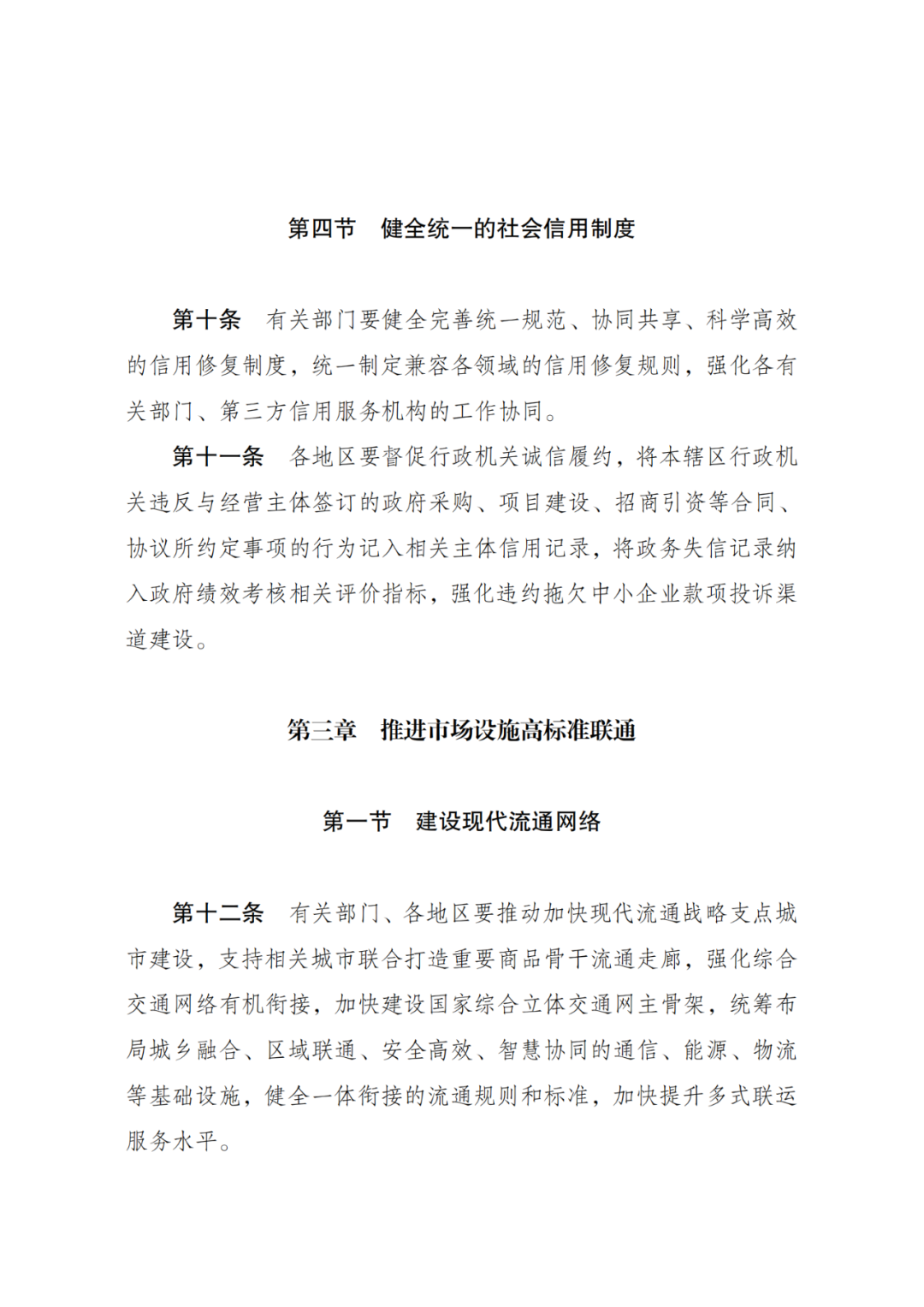
1月7日,国家发展改革委印发《全国统一大市场建设指引(试行)》的通知。通知提到,建设全国统一的能源市场体系。要建立完善适应全国统一电力市场体系要求的规则制度体系,明确交易规则制定权限、适用范围和衔接不同交易规则等原则。应组织制定、修订完善适应本地区需求的交易规则或交易细则。要坚持总体融入的原则,因地制宜、厘清边界、模式引导、平衡利益,建立完善适应“全国一张网”建设运营的油气市场制度体系,促进基础设施公平开放,优化油气资源配置。
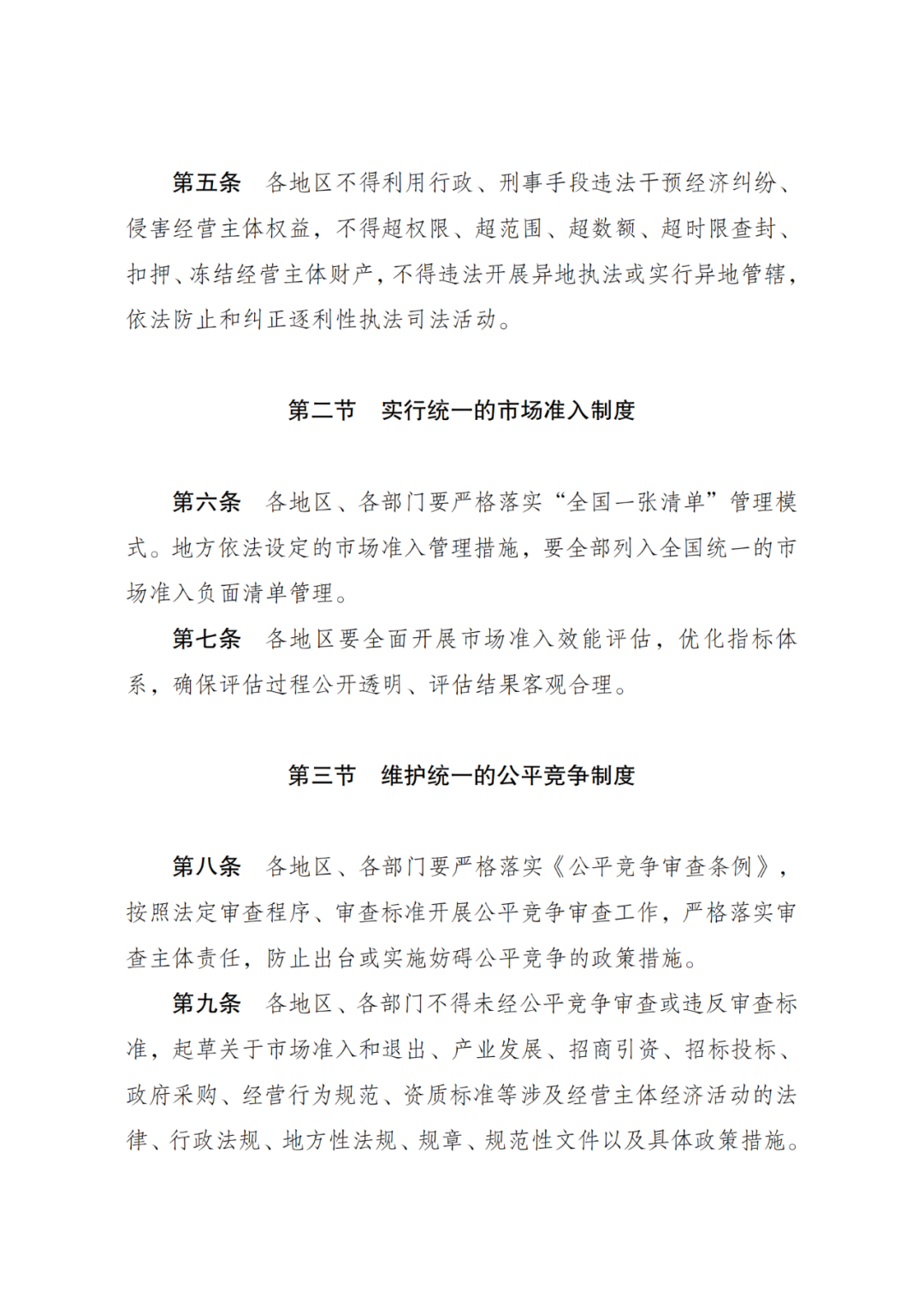
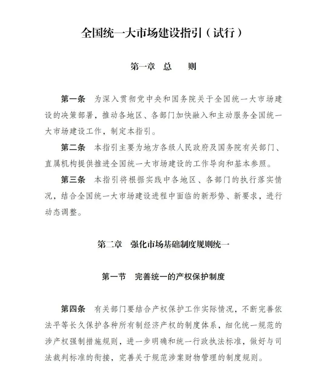
此外通知指出,进一步规范不当市场竞争和市场干预行为。各地区不得妨碍经营主体依法平等准入、退出和迁移,不得要求经营主体必须在某地登记注册,不得以备案、注册、年检、认定、认证、指定等形式设定或者变相设定准入障碍,或者通过增设审批条件、暂停办理流程、故意拖延办理、违规开展检查等为经营主体跨区域经营或迁移设置障碍。
各地区不得强制要求经营主体在本地登记注册、设立子公司、分公司、分支机构等,或者以在本地设立法人机构、进行产业配套、投资额纳入统计等作为申请相关扶持政策、开展相关业务、享受相关补贴的前提条件,不得在土地出让时违规设置竞买条件搞定向出让。
各地区、各部门不得在招标投标和政府采购中违法限定或者指定特定的专利、商标、品牌、零部件、原产地、供应商,违法设定与招标采购项目具体特点和实际需要不相匹配的资格、技术、商务条件,违法限定投标人所在地、组织形式、所有制形式,或者设定其他不合理的条件以排斥、限制经营者参与投标采购活动。
原文见下:
此内容为维恩光伏网所转载其他网站内容,出于传递更多信息而非盈利之目的
同时并不代表赞成其观点或证实其描述,内容仅供参考。
版权归原作者所有,若有侵权,请联系我们删除。
凡来源注明维恩光伏网的内容为维恩光伏网原创,转载需注明来源。
SNEC ES+第十二届(2026)国际储能和电池(上海)大会暨展览会
2026-02-04
SNEC PV&ES+第十九届(2026)国际太阳能光伏和智慧能源&储能及电池技术与装备(上海)大会暨展览会
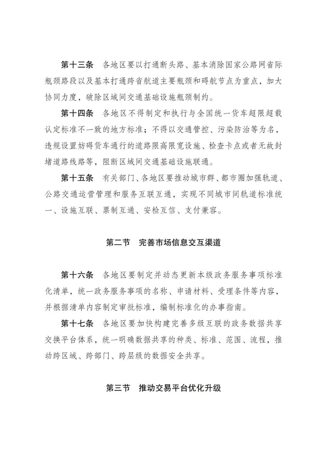
SNEC ES+第十届(2025)国际储能和电池技术及装备(上海)展览会
2025-01-03
SNEC PV+ 第十八届(2025)国际太阳能光伏与智慧能源(上海)大会暨展览会
2024-07-18
2025新能源电能质量管理与技术创新国际峰会
2024-12-05
绿色碳生态,智储创时代!第四届EESA储能展邀您参与!
2024-12-03
2025第17届世界太阳能光伏暨储能产业博览会
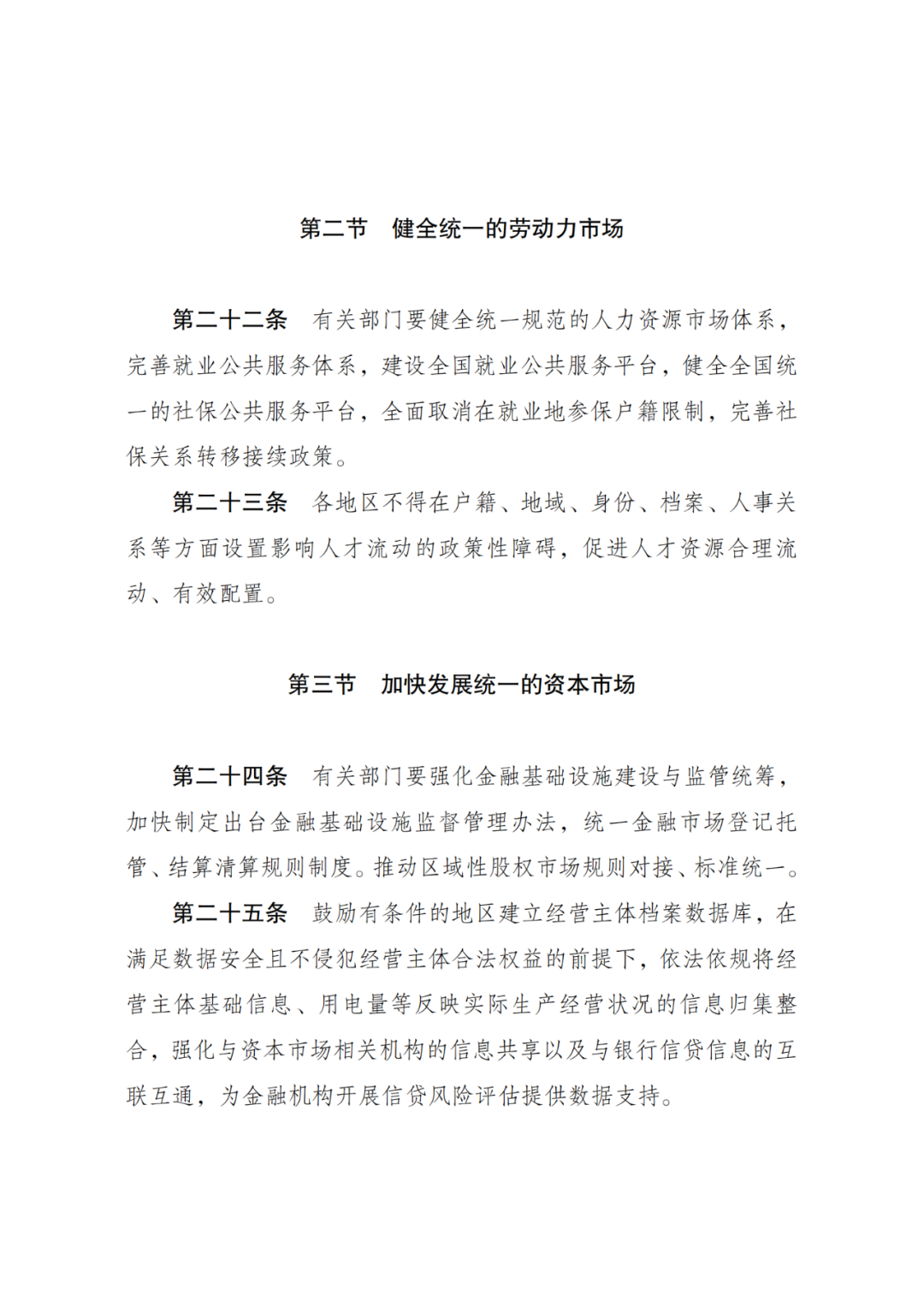
2024-09-09
Big 5 Global2024|迪拜建筑展
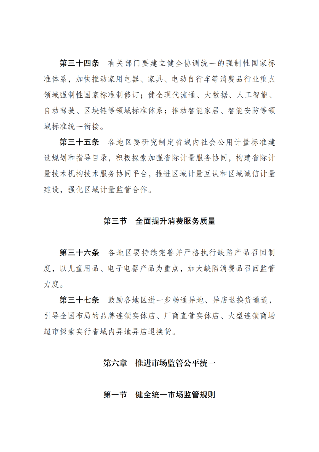
2024-09-03